Ileus#

Als Ileus (Darmverschluss) bezeichnet man die Unterbrechung der Darmpassage. Eine Behinderung der Darmpassage ohne vollständiger Unterbrechung wird als Subileus bezeichnet. Der Verschluss kann mechanisch bedingt sein (durch Hindernisse wie Verwachsungen oder Tumore), oder durch eine Lähmung der Darmmuskulatur (Medikamente, Gifte, Entzündung …) verursacht sein. Besonders Opiate sind bekannt dafür, Darmlähmungen zu erzeugen.

Ursachen#

Grundsätzlich kann man zwischen mechanischen und paralytischen Ursachen unterscheiden, siehe Tabelle Typische Ursachen eines mechanischen und paralytischen Ileus.

Tab. 56 Typische Ursachen eines mechanischen und paralytischen Ileus#

Mechanischer Ileus

Paralytischer Ileus

  • Adhäsionen und Briden

  • Bauchwandhernien

  • Innere Hernien

  • Volvulus

  • Extraluminale Tumorkompression

  • Stenosierende Darmtumoren

  • Entzündliche Strikturen

  • Postaktinische Strikturen

  • Fremdkörper

  • Bezoare

  • Gallensteine

  • Invagination

  • Fäkale Konstipation

  • Primäre Formen

    • Myopathien

    • Neuropathien

    • Metabolisch

  • Reflektorisch

    • Postoperativer Ileus

    • Peritonitis

    • Sepsis

    • Gallen-/Nierenkolik

    • Retroperitoneale Prozesse

    • Neurologisch-psychiatrische Erkrankungen

    • Blasenentleerungsstörungen

  • Medikamentös-toxisch

    • Opiate

    • Trizyklische Antidepressiva

    • Dopaminergika

    • Laxanzienabusus

  • Vaskulärer Ileus

    • Embolie

    • Thrombose

    • Nicht okklusive mesenteriale Ischämie

    • Vaskulitis

Pathophysiologie#

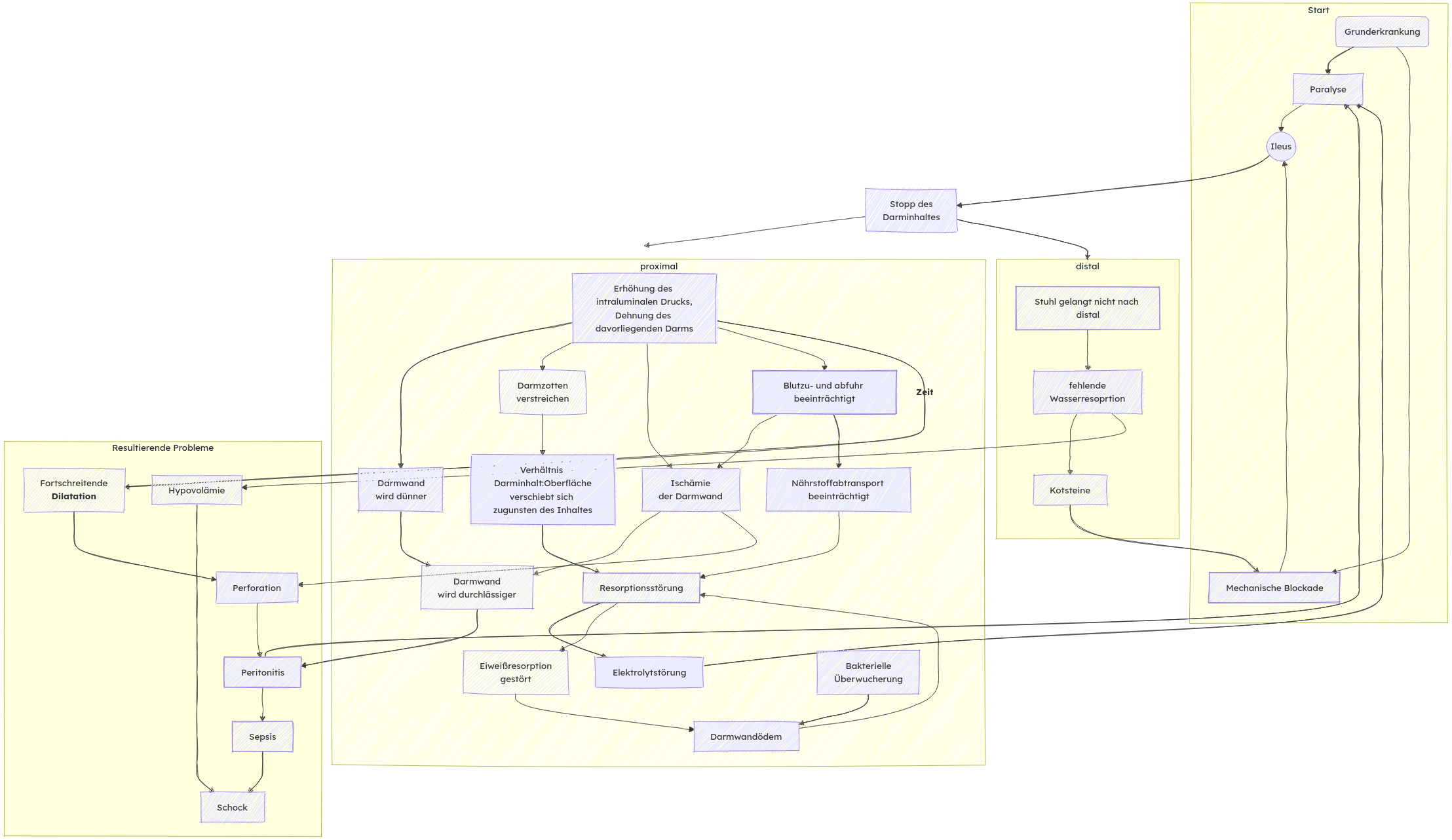
Der Darmverschluss als solcher ist per se nicht unbedingt das große Problem. Vielmehr ist er als erster Dominostein zu betrachten, der eine Kaskade von problematischen Abläufen (Ileuskrankheit) anstösst, welche sich nicht selten gegenseitig aufschaukeln und verstärken – und oft selbst einen Ileus auslösen oder begünstigen können.

Es kommt zu einem Stopp (Stase) und Rückstau des Darminhaltes, beim mechanischen Ileus aufgrund einer Obstruktion, beim paralytischen Ileus wegen einer Paralyse der Darmwandmuskulatur. Dadurch erhöht sich der intraluminale Druck und der proximale Darm wird gedehnt (Distension). Durch die Dehnung wird die Darmwand dünner und die Darmzotten verstreichen. Das Verhältnis Darminhalt:Oberfläche verschiebt sich zugunsten des Inhaltes. Durch die Dehnung des Darms wird auch die Blutzirkulation beeinträchtigt: Dies betrifft in erster Linie den venösen Abtransport und damit den Abtransport der Nährstoffe, in weiterer Folge aber auch die Blutversorgung des Darms selbst. Somit kommt es in weiterer Folge zu einer Ischämie der Darmwand. Durch den Stuhl-Stopp kommt es zu einer bakteriellen Überwucherung. Durch die Kombination einer ausgedünnten Darmwand, die obendrein noch ischämisch und aufgrund der Perfusionsstörung auch schlecht vom Immunsystem versorgt ist, kommt es zu einer Durchwanderung von Bakterien in den freien Bauchraum und – auch ohne Perforation – zu einer sekundären Peritonitis. Wo Peritonitis ist, ist auch die Sepsis und der resultierende septische Schock nicht weit. Schock bedeutet wiederum eine Perfusionsstörung, auch des Darms, was wiederum eine Darmparalyse begünstigt. Eine Peritonitis führt ebenfalls zu einer reflektorischen Darmparalyse. Durch die Ausdünnung der Darmwand, dem Verstreichen der Zotten und der Perfusionsstörung kommt es zu ausgeprägten Resorptionsstörungen, insbesonders von Elektrolyten und Eiweiß. Der Eiweiß-Mangel trägt selbst zu einem Wandödem des Darms bei, welches selber wieder Resortionsstörungen begünstigt. Die Elektrolyt-Resorptionsstörung begünstigt wiederum eine Darmparalyse.

Da der Stuhl die Blockade nicht passieren kann, kann auch die Resorption in den dahinterliegenden Darmabschnitten nicht erfolgen. Ganz besonders betrifft das die Flüssigkeitsresorption, die vor allem im Colon passiert. Dadurch kommt es zu einer ausgeprägten Hypovolämie, die bis hin zum hypovolämen Schock reichen kann. Durch die Hypovolämie und einer etwaigen Paralyse kann es auch zur Ausbildung von Kotsteinen kommen, das wiederum zu einem sekundären mechanischen Ileus führen kann (dies ist insbesonders bei einem paralytischen Subileus relevant).

Eine relativ späte Komplikation ist die Perforation und der Austritt von Stuhl in den freien Bauchraum, mit quasi automatischer Peritonitis. Zu beachten ist auch, dass jede Form des Schocks auch zum Multiorganversagen und schlussendlich zum Tod führen kann.

../../_images/ABD_Ileus_IMG_Pathophysiologie-mermaid.png

Fig. 148 Vereinfachte schematische Pathophysiologie der Ileuskrankheit – doch komplizierter als gedacht?#

Erwähnenswert ist auch die respiratorische Komponente: Durch die Distension steigt einerseits der intraabdominale Druck und damit andererseits auch sekundär der Druck auf das Zwerchfell und die Lungen. Weiters kann es durch den Rückstau zur Aspiration von Stuhl und einer schwerwiegenden Aspirationspneumonie kommen, welche per se die Morbidität deutlich erhöht.

Zusammenfassend kann man sagen, dass die Ergebnisse eines Ileus Resorptionsstörungen, Peritonitis, Sepsis, septischer und hypovolämer Schock, und damit einhergehend ein Multiorganversagen sein können, wenn man nicht rechtzeitig den Circulus vitiosus durchbricht.

Bemerkung

Hat der Patient “nur” die Diagnose Ileus, hat er gute Chancen die Intensivstation nicht von innen zu sehen, wenn die Ursache rechtzeitig behandelt wird.

Kritisch wird es, wenn sich die oben erwähnten Nebendiagnosen wie “Hypovolämie”, “Schock”, “Peritonitis” etc. dazugesellen.

Diagnostik#

Symptomatik#

Die primäre Symptomatik ist oft unspezifisch und kann je nach Lokalisation der Obstruktion stark variieren. Typisch sind beim Dünndarm-Ileus krampfartige Bauchschmerzen und schwallartiges Erbrechen, während beim Dickdarm-Ileus eher die Obstipation und Meteorismus im Vordergrund steht.

Dennoch berichten die meisten Patienten über eher unspezifische Symptome:

  • Schmerzen

  • Nausea

  • Erbrechen

  • Stuhl– und Windverhalt

  • Zunahme des Bauchumfanges

In extremen Fällen kann es auch zum Erbrechen von zurück gestautem Kot kommen (Miserere) .

Anamnese#

Abgesehen von den Symptomen orientiert sich die Anamnese besonders an möglichen Ursachen für einen Ileus:

  • Voroperationen

  • Medikamentenanamnese

  • Stuhlverhalten

Klinische Untersuchung#

Bei der Inspektion ist auf etwaige Operationsnarben besonders zu achten. Die abdominale Distension kann oft auffällig imponieren, bei der Perkussion zeigt sich aufgrund der Blähung oft ein hypersonorer Klopfschall. Bei der Palpation achte man auf Resistenzen und Abwehrspannung (Peritonitiszeichen). Die Untersuchung der klassischen Bruchpforten ist essentiell, ebenso der Status rectalis.

Bezüglich der Auskultation finden sich in den Lehrbüchern zwei klassische Befunde – dies ist aber mit Vorsicht zu geniessen, weil diese Aussagen durchaus irreführend sein können:

  1. Fehlenden Darmgeräusche (“Totenstille”, paralytischer Ileus) -

    Um dies jedoch sinnvoll beurteilen zu können, muss für jeden (!) Quadrant ausreichend lange auskultiert werden (halbe bis ganze Minute!). Der Darm hat einen anderen Rhythmus als das Herz!

  2. Hochgestellte, metallisch klingende Darmgeräusche (Hyperperistaltik, mechanischer Ileus)

Bemerkung

Kurzum, die Auskultation ist nicht dafür geeignet, einen Ileus zweifelsfrei zu diagnostizieren, und gar nicht geeignet, diesen auszuschließen!

Bildgebung#

  1. Die Abdomen Leeraufnahme (= konventionelles Röntgen) in Rückenlage und Linksseitenlage oder Stehend ist die 1.Wahl zur Ileus-Diagnostik

  2. Bei der Gastrografin–Passage wird der Tarnsport eines oralen Kontrastmittels durch Serien-Röntgenaufnahmen verfolgt. Dadurch ist die Lokalisierung der Höhe und ev. auch die Unterscheidung zwischen einem kompletten und inkompletten Ileus möglich.

  3. Die sonst so beliebte Sonographie hat aufgrund des vielen Darmgases einen nur sehr geringen Stellenwert, ev. die Darstellung von Pendelperistaltik und Darmwandveränderungen, und ist speziellen Fragestellungen (inkarzerierte Hernien etc.) vorbehalten.

    Warnung

    KEINE Darstellung von Luft/Flüssigkeitsspiegel und freier Luft im Ultraschall!

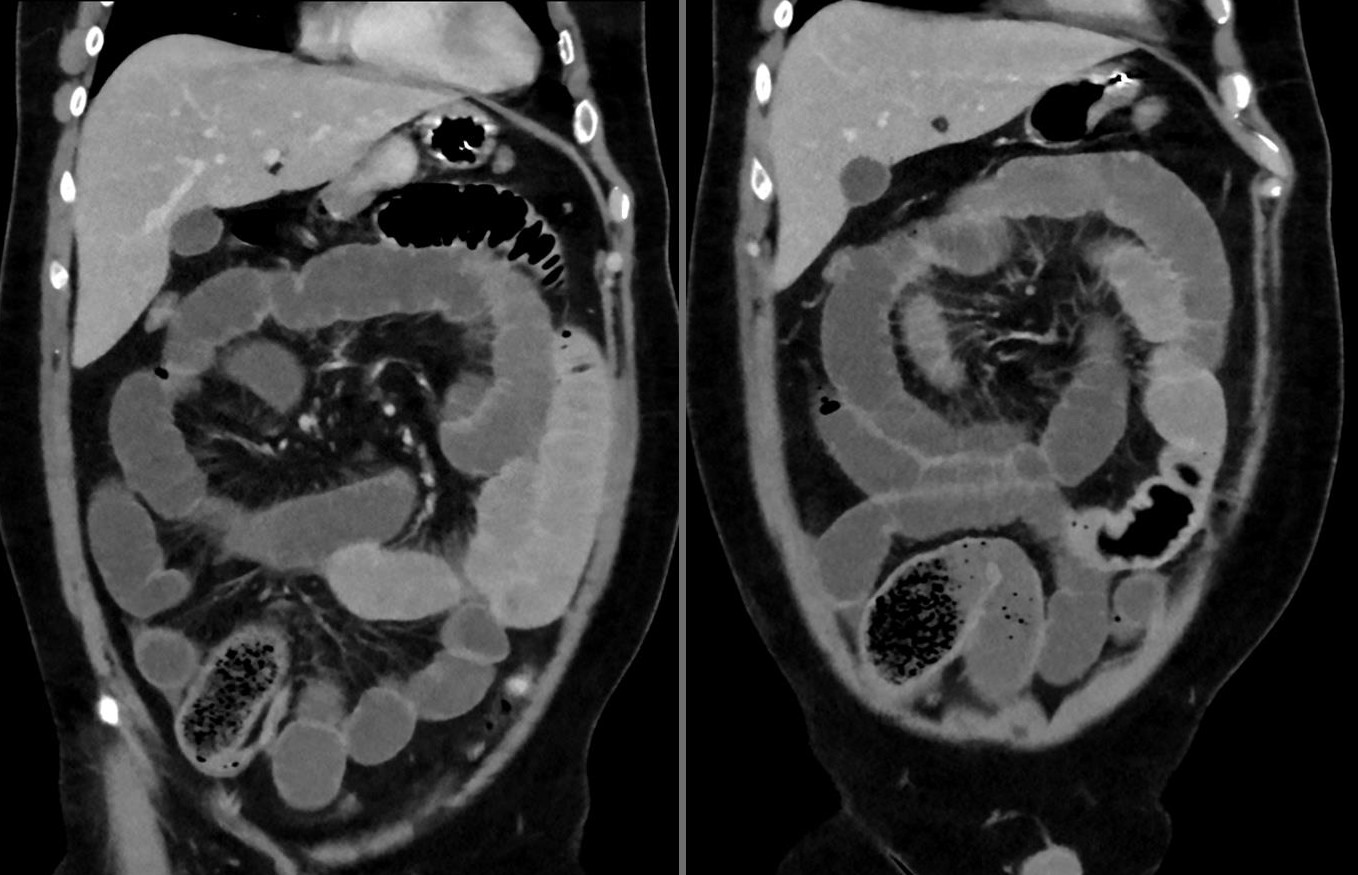
  4. Die Computertomographie mit Kontrastmittelgabe hat eine sehr hohe Aussagekraft zur Beurteilung der Darmpassage und liefert auch Zusatzinformationen zu etwaigen Operationsplanung.

    Doch Vorsicht: Die Computertomographie ist nicht der heilige Gral der Abdominalchirurgie! Während sie sehr gut dazu geeignet ist, Strukturen darzustellen, ist ihre große Schwäche die Darstellung von Nicht-Strukturen (z.B. Löchern). Perforationen sind oft nur durch ihre Sekundärzeichen (freie Luft, Stuhl, …) erkennbar.

Mechanischer Dünndarmileus im Röntgenbild in 2 Ebenen. Mechanischer Dünndarmileus im Röntgenbild in 2 Ebenen.
Dünndarmileus bei einem jungen Mann nach offenbar übermäßigem Essen von Chia-Samen. Computertomographie 2 Schichten koronar. Man erkennt den akkumulierten Bolus im unteren Dünndarm, den nachfolgenden Hungerdarm und die dilatierten, vorgeschalteten Schlingen Dünndarmileus bei einem jungen Mann nach offenbar übermäßigem Essen von Chia-Samen. Computertomographie 2 Schichten koronar. Man erkennt den akkumulierten Bolus im unteren Dünndarm, den nachfolgenden Hungerdarm und die dilatierten, vorgeschalteten Schlingen

Fig. 149 Ileus in der Bildgebung [oben: © Hellerhof, ℓ CC BY-SA 4.0; unten: © Hellerhof, ℓ CC BY-SA 3.0]#

Labor#

Es existieren KEINE spezifischen Laborparameter zur Ileus-Diagnostik per se! Es ist jedoch wichtig, um das Stadium der Ileuskrankheit bzw. der pathophysiologischen Kaskade und das Vorliegen von Sekundärdiagnosen (Sepsis, …) zu beurteilen.

  • Gerinnung

  • Blutbild (Leukozyten[1], hohes Hämoglobin/Hämatokrit als Zeichen einer Exsikkose)

  • Elektrolyte

  • Kreatinin, BUN

  • Enzündungsparameter: CRP, Interleukin-6, Prokalzitonin

  • Blutgasanalyse (auch venös, wenn keine respiratorische Störung vermutet wird):

    • pH, Base Excess

    • Laktat

Therapie#

  • Alle Formen:

    • Nahrungskarenz

    • Entlastung durch Magensonde

    • Flüssigkeits-Substitution

    • Elektrolyt-Substitution

  • Mechanischer Ileus

    • OP

  • Paralytischer Ileus

    • Prokinetika

    • Vermeidung von auslösenden Faktoren

    • Ev. OP

⛑ Basismaßnahmen#

  • Allgemeine Maßnahmen bei Abdominalerkrankungen (℞ Maßnahmen: Abdominalerkrankung)

  • Lagerung: bauchdeckenentspannend, bzw. je nach Patientenwunsch

  • Patient nüchtern lassen!

Prokinetische Therapie#

Vor allem bei primär paralytischen Formen kommen Prokinetika zum Einsatz.

Gastrografin kann, neben seiner diagnostischen Wirkung als Röntgenkontrastmittel, auch bei adhäsiven Dünndarmverschlüssen eine therapeutische Wirkung haben. Es ist ein wasserlösliches Kontrastmittel, das aus Natriumdiatrizoat, Megluminamidotriozoat und einem Netzmittel (Polysorbat 80) besteht. Es hat eine Osmolarität von 1.900 mOsm/l, was etwa dem sechsfachen der extrazellulären Flüssigkeit entspricht. Aufgrund seiner Hyperosmolarität fördert Gastrografin die Verlagerung von Flüssigkeit in das Darmlumen und erhöht den Druckgradienten über einer Verschlussstelle. Der Darminhalt wird verdünnt und in Gegenwart des Netzmittels kann der Darminhalt leichter durch ein verengtes Lumen passieren. Durch die hohe Osmolarität verringert es darüber hinaus auch Ödeme der Darmwand. [🗎 Choi 2005, 🗎 Gu 2019]

Erythromycin, eigentlich als Antibiotikum bekannt, stimuliert Motilinrezeptoren an enteralen Neuronen und wirkt vor allem im oberen Gastrointestinaltrakt prokinetisch, weiters steigert es den Tonus des unterer Ösöphagussphinkters.

Metoclopramid, bekannt unter dem Markennamen Paspertin™, ist ein Antagonist an zentralen und vagalen 5HT₃- und an zentralen und peripheren D₂-Rezeptoren, sowie ein Agonist an peripheren 5HT₄-Rezeptoren. Es kommt zur Freisetzung von ACh von enterischen Motoneuronen und wirkt v. a. am oberen Gastrointestinaltrakt prokinetisch und erhöht den Tonus des unteren Ösophagussphinkters und wirkt antiemetisch.

Warnung

Metoclopramid kann extrapyramidale Störungen auslösen und besonders bei älteren Patienen zu Verwirrtheitszuständen führen.

Domperidon (Motilium®) ist ein Dopaminrezeptor-Antagonist und wirkt prokinetisch im oberen GIT, stimuliert die Ösophagusperistaltik und Magenentleerung. Es passiert nicht die Blut-Hirn-Schranke und hat damit keine relevanten extrapyramidalen Störungen.

Neostigmin ist der Donnermacher: Es ist ein reversibler ACh-Esterase-Inhibitor und führt zu einer Erhöhung der ACh-Konzentration am muskulären Rezeptor. Dadurch steigert es die Kontraktilität der Darmwand.

Es hat eine kurze Eliminations-HWZ (25–80 min) und passiert nicht die Blut-Hirn-Schranke. Eine Kombination mit Metoclopramid kann sinnvoll sein (setzt ACh aus enterischen Motoneuronen frei). Relevante Nebenwirkungen sind Bradykardie, AV-Block, Bronchospasmus, Bauchschmerzen, Anastomoseninsuffizienz.

Warnung

Cave: Neostigmin vs. Anastomosen!

“Absolute” OP–Indikationen#

  • Peritonitis

  • Hohlorganperforation

  • Irreponible Hernie

  • Verdacht auf Ischämie / Strangulation

  • Fehlende Besserung unter konservativer Therapie

  • Inkompletter Ileus

  • Multiple Voroperationen

  • Tumorleiden / palpable Masse

Bridenileus des Dünndarms durch Verwachsungen mit Gangrän eines Teils des Jejunums: OP-Situs Bridenileus des Dünndarms durch Verwachsungen mit Gangrän eines Teils des Jejunums: OP-Situs
Close Up Close Up

Fig. 150 Ileus im OP [oben: © THWZ, ℓ CC BY-SA 3.0; unten: © THWZ, ℓ CC BY-SA 3.0]#

Synopsis

Ein Ileus ist eine komplexe Darmerkrankung mit vielen möglichen verschiedenen Ursachen. Er stellt eine bedrohliche systemische Erkrankung dar.


38.2. Ileus#

Mechanischer Ileus: Okklusions- oder Strangulationsileus (Tumore, Gallensteine, Volvolus, Invag.) Funktioneller Ileus: paralytischer Ileus im Rahmen von intraabdominellen Entzündungen (Pankreatitits, Cholezystitis, Appendizitis, Peritonitits), metabolisch (Urämie, Hypokaliämie), hormonell (SS), Vaskulär (Claudicatio abdominalis), medikamentör (Opioide, Antidepressiva,…)

Dünndarmileus: Starke Vermehrung von Darmkeimen va. E.coli und Hypersekretion der SH mit Stuhlerbrechen und vital bedrohlichen Flüssigkeitsverschiebungen und Elektrolytentgleisungen. Beim tiefen Dünndarmileus steht die Translokation im Vordergrund mit Gefahr des septischen MOF. Dickdarmileus: zunehmende Darmdistension mit hypoxischen Gewebsschaden, Hypovolämie und Schock. Klinik: Schmerzen, Erbrechen, Meteorismus, Misere bei hohem Dünndarmileus 1

Therapie:

  • Paralytischer Ileus: konservativ Magensonde zur Dekompression, bilanzierte Flüssigkeit und Elektrolytgabe, Absetzen von motilitätshemmenden Medikamenten, ev. AB, Behandlung der Grunderkrankung, medikamentöse Induktion von Peristaltik (Prokinetika, Laxantien)

  • OP bei Okklusions-oder Strangulationsileus